新聞中心
News
公司致力于數字化、網絡化、智能化系統項目方案的設計、施工、維修。自成立以來不斷發展,在數字智能化系統領域一直領先地位。
|
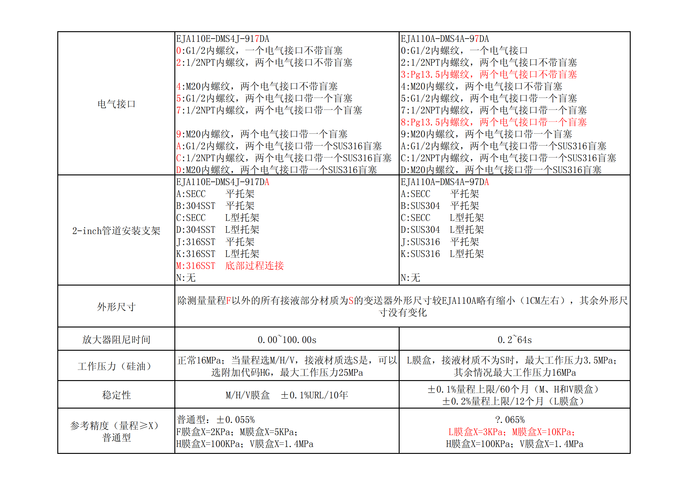
1、變送器量程有變化的型號:差壓變送器EJA110E,絕壓變送器EJA310E,壓力變送器 EJA430E,隔膜密封式壓力變送器EJA438E,微笑流量變送器EJA115E |
| 2、精度提高的變送器型號:差壓變送器EJA110E,絕壓變送器EJA310E,壓力變送器 EJA430E,高壓力變送器EJA440E,絕壓變送器EJA510E,壓力變送器EJA530E, |
| 3、除帶法蘭的EJA210E,EJA118E,EJA438E以外的變送器穩定性均提高到10年。 |
|
4、HART協議在選型中的代碼均由以前的E變為J |
| 5、增加了放大器外殼的選型。 |
|
6、所有帶法蘭的變送器型號均分成兩部分,前面代碼表示變送器本體部分,后面代碼表示法蘭安裝部分。例如:雙法蘭EJA118W-DMSA1DB-BA05-97DA,現在為EJA118E-DMSCJ-917DN(本體部分)-WA13A1HW00-BA2F(法蘭部分) |
| 7、帶法蘭變送器平法蘭增加DN40的規格,增加沖洗環的選型。 |
| 8、增加了EJA118E/Z和EJA438E/Z內嵌式膜片兩種形式的法蘭變送器,可用于連接 DN25,DN20,和DN15的法蘭。 |
| 9、EJA118E和EJA438E的DN80凸法蘭的毛細管由原來的***長10m改為***長15m |

































